Przeskocz do treści

  • Instytut
    • O nas
    • O patronie
    • Biuro
    • Struktura IKRiBL
    • CBN
    • CMiPR
    • Pracownia Projektów
    • PPiW
    • Linki
    • Pliki do pobrania
  • Księgarnia
  • Wydawnictwo Naukowe IKRiBL
  • Biblioteka Komeńskiego
  • „Inskrypcje”
  • „MIRGOROD”
  • Laboratorium Literatury
  • Teatr
  • Muzeum Oświecenia
  • Fundacja SRN
  • Kontakt
  • ENGLISH VERSION
  • РУССКАЯ ВЕРСИЯ

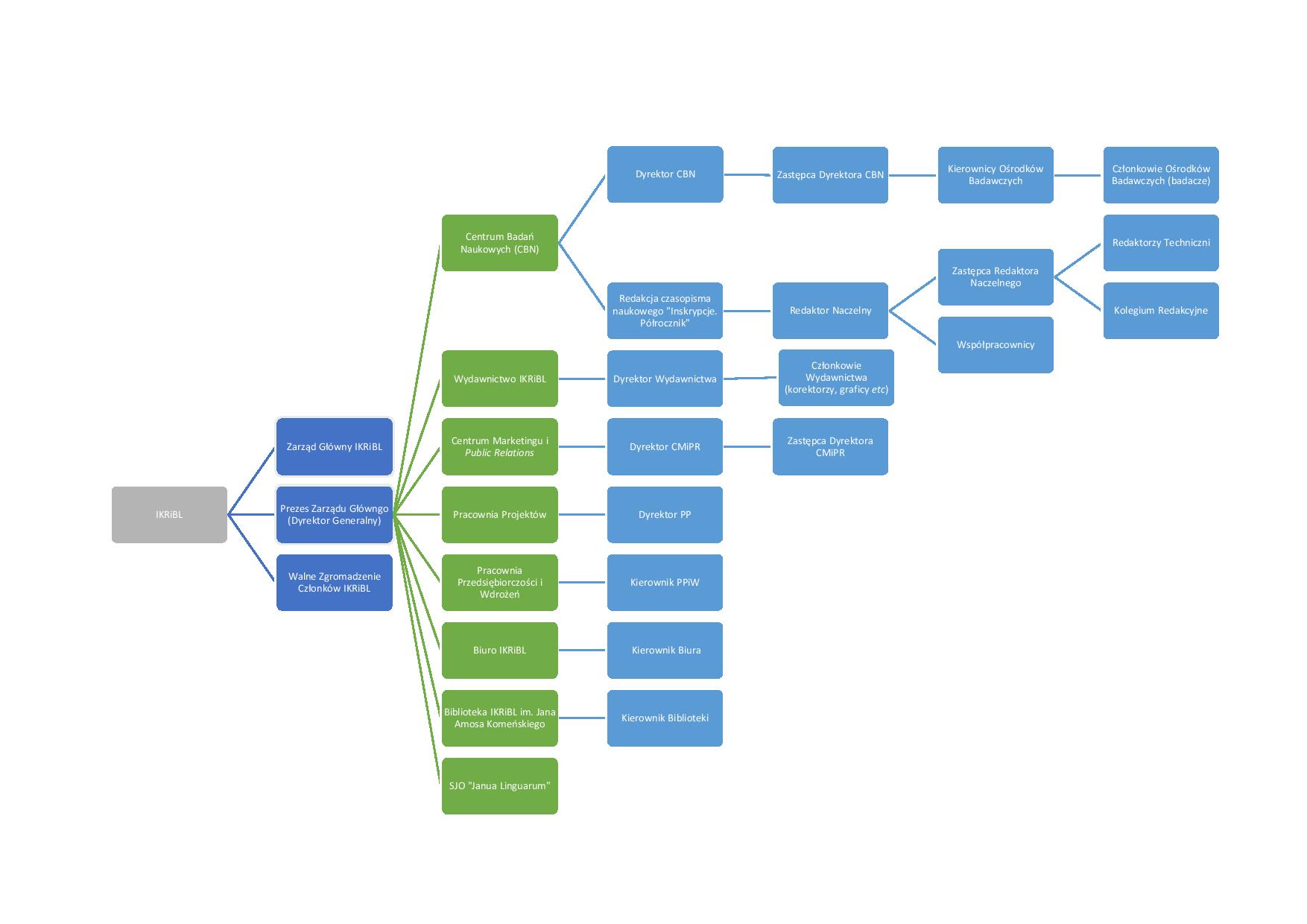
Struktura IKRiBL – Organization of IKRiBL

struktura-ikribl-n-www2-page-001

Struktura IKRiBL n WWW ENGLISH VERSION-page-001

 

Udostępnij:

  • Udostępnij na X (Otwiera się w nowym oknie) X
  • Udostępnij w serwisie Facebook (Otwiera się w nowym oknie) Facebook
Lubię Wczytywanie…
logo_ikribl-1

Najnowsze:

  • Wielkanoc 2026
  • Słownik fraszki polskiej – NPRH
  • Andrzej Wajda i literatura – konferencja naukowa
  • Książka Wydawnictwa Naukowego IKRiBL wyróżniona za granicą
  • „Czarna krowa w kropki bordo…”
  • Ekologia…
  • Świątecznie
  • „Literatura białoruska: wędrówki ścieżkami prozy, poezji i dramaturgii”. Redakcja naukowa Andriej Moskwin

IKRiBL

ul. Asłanowicza 2
08-110 Siedlce
Polska
730142816
Kwiecień 2026
Pon W Śr Czw Pt S N
 12345
6789101112
13141516171819
20212223242526
27282930  
« Mar    
Follow on WordPress.com

Archiwum – archives

Podaj adres e-mail w celu obserwowania tego bloga i otrzymywania powiadomień o dodaniu nowych wpisów.

Dołącz do 138 innych subskrybentów
Witryna internetowa zasilana przez WordPress.com. Autor motywu: Automattic.
  • Subskrybuj Zapisan/y/a
    • ikribl.com
    • Masz już konto na WordPress.com? Zaloguj się teraz.
    • ikribl.com
    • Subskrybuj Zapisan/y/a
    • Zarejestruj się
    • Zaloguj się
    • Kopiuj skrócony odnośnik
    • Zgłoś nieodpowiednią treść
    • Zobacz wpis w Czytniku
    • Zarządzaj subskrypcjami
    • Zwiń ten panel
 

Wczytywanie komentarzy...
 

    %d